開発したシステムの一部を紹介します。
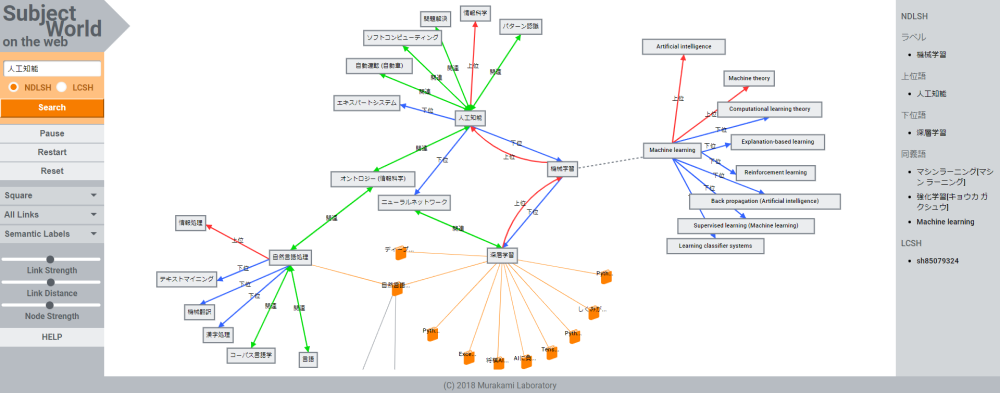
Subject World on the Web (NDLSH・LCSH 視覚化)(2018-)

inspired (「都市・大阪」検索)(2013-)

NDC Navi (NDCブラウジング&キーワード検索) (2010-)

BSH Suggest (BSH4キーワード検索) & NDLSH Suggest (NDLSHキーワード検索) (2007-)

NDC Suggest (NDC分類検索) (2006-)

大阪市大携帯OPAC多機能版 (モバイルSubject World) (2004-2014) 終了しました

- 大阪市大携帯OPAC + Amazon & 配置画像表示機能 + 件名(BSH4) & 分類(NDC9)検索
- with 上田 洋
- (旧)基盤支援システムのHP
大阪市大携帯OPAC (2004-2014) 終了しました

Subject World - 主題の世界 - (1999-)

- 大阪市大OPAC + 件名(BSH4) & 分類(NDC9)視覚的ブラウジング機能
- with 平田 高志, 上田 洋
- システムのHP
Memory-Organizer: 個人の外化記憶構築システム (1999-)
